ERM–guiden
Praktisk Enterprise Risk Management(ERM)

Guide A – Bakgrunn, behov, ERM-systemet
– og prosesser
Vår ERM-modell/ Vårt ERM-system/ Vårt ERM-rammeverk i tråd med ISO 31000:2009 Risk Management – Principles and Guidelines
Modul A5 Bedriftsmiljøet

ENHET A 5.2 Sammenhengen mellom ERM og organisasjonens visjoner, mål og strategier:forklarer hvilke kollektivt kjente faktorer som må være på plass før ERM-prosessen kan bli effektiv for å få ERM til å fungere i praksis. |
De stadig raskere politiske, økonom-iske og markedsmessige endrings-prosesser i våre omgivelser krever hele tiden mer av oss. Markedene blir større og åpnere og konkurransen hardere og mer global. Kravet til strategisk tilpasning, produktivitetsøkning, innovasjon, forandringsevne, og styring og håndtering av muligheter/trusler øker. Alt dette må ta utgangspunkt i et systematisk strategiarbeid, som ERM er en naturlig del av. For å lykkes må både innsatsen på det markedsstrategiske området, som på ERM få høy prioritet.
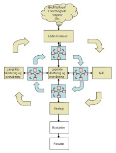
Figur A5-1 ERM-kjerneprosessen og den ytre ERM prosess.
Strategiarbeidet tar utgangspunkt i de policyer (styrende dokumenter) som organisasjonen har, der hensikten og målet med strategi-arbeidet, samt organisering og ansvaret er fastlagt.
Hensikten med det systematiske strategiarbeidet er hele tiden å være mest mulig àjour med de nødvendige beslutningsunderlag for de strategiske disposisjoner, mens en kontinuerlig vurderer muligheter/trusler.
Strategisk planlegging er et hjelpemiddel for å kunne gi begrunnede svar på spørsmål som:
|
De stadig raskere politiske, økonom-iske og markedsmessige endrings-prosesser i våre omgivelser krever hele tiden mer av oss. Markedene blir større og åpnere og konkurransen hardere og mer global. Kravet til strategisk tilpasning, produktivitetsøkning, innovasjon, forandringsevne, og styring og håndtering av muligheter/trusler øker. Alt dette må ta utgangspunkt i et systematisk strategiarbeid, som ERM er en naturlig del av. For å lykkes må både innsatsen på det markedsstrategiske området, som på ERM få høy prioritet.
Strategiarbeidet tar utgangspunkt i de policyer (styrende dokumenter) som organisasjonen har, der hensikten og målet med strategi-arbeidet, samt organisering og ansvaret er fastlagt.
Hensikten med det systematiske strategiarbeidet er hele tiden å være mest mulig àjour med de nødvendige beslutningsunderlag for de strateg-iske disposisjoner, mens en kontinuerlig vurderer muligheter/trusler.
Organisasjonen må sette mål og utvikle strategier som harmonerer med de krav omverdenen stiller. Organisasjonen må forstå konsekvensene, dvs. muligheter/trusler av det den igangsetter fullt ut.
De stadige endringene og den økende kompleksiteten i markedet, skjerper kravene til bevissthet forut for de valg organisasjonen gjør. Organisasjonen kan ikke drive med alt. Det å ha flere valgmuligheter er positivt i seg selv, men kunsten er å velge ut de områder hvor organisasjonen enten har, eller kan utvikle spesielle fortrinn i forhold til konkurrentene, samtidig som det også gir organisasjonen lønnsomhet. Kost-/nyttefaktoren må derfor hele tiden vurderes.
Strategisk planlegging stiller noen grunnleggende krav:
|
| For å få ERM til å fungere i praksis er organisasjonen avhengig av en rekke kollektivt kjente faktorer som må være på plass før ERM-prosessen kan bli effektiv. |
- Organisasjonsfilosofien som beskriver organisasjonens visjon, overordnede mål, verdier og normer som den streber imot.
- Forretningsidéen som er et idégrunnlag som beskriver og begrunner årsaken til at organisasjonen eksisterer og opererer. Den inkluderer vanligvis organisasjonens tilbud, markedet den retter seg mot, organisasjonen spesielle fortrinn, og hva den ønsker å oppnå, både hos kundene og internt. Forretningsidéen må være gjennomtenkt og den må kunne kommuniseres lett.
- Målene som kan være knyttet til markedsposisjon, omsetning, kompetanse, teknologi, lønnsomhet, image, miljø etc., bør konkretiseres. Helst med tall (kvantitativt og kvalitativt). De kan være på overordnet nivå, innen hvert produkt/markedsområde, eller knyttet til funksjoner som salg, innkjøp, personalforvaltning og teknologi. Detaljeringen vil avhenge av hvilket nivå i organisasjonen planleggingen refereres til. Overordnede mål bør omformes til praktiske og realistiske mål på lavere plan, relevant for den enkelte enhet/avdeling.
- Strategi som beskriver de valg og prioriteringer organisasjonen må gjøre for å kunne nå målene sine og være konkurransedyktige i markedet. Strategiske valg på et høyt nivå tilsvarer sentrale veivalg, og kan også sees på som overordnede tiltak eller satsningsområder. Strategien bør utformes slik at organisasjonen oppnår konkurransemessige fortrinn over tid.
- Strategisk plan er et plandokument som inneholder både mål og tiltak. Den viser for eksempel hvilke mål en organisasjonsenhet skal nå i hvilke markeder, samt hvilken strategi den skal benytte for å nå målene. En strategisk plan bør omfatte:
- Forretningsidéen og grunnlaget for organisasjonen.
- Status for organisasjonen.
- Viktige trekk i markedet og konkurransesituasjonen.
- Trusler og muligheter (SWOT analyse).
- Langsiktige mål (2-5 år).
- Kortsiktige mål(1-2 år)
- Strategiske valg og prioriteringer.
- Handlingsplan med tidsfrister, ansvarsforhold og økonomiske konse-kvenser.
- Markedsplanen som vanligvis inneholder de mål enhet/avdeling skal nå innen sitt geografiske område, samt en handlingsplan for å nå målene. Den forutsetter også å beskrive de markedsrettede tiltak mer i detalj enn den strategiske plan.
- Kommunikasjonsplanen som kan være en selvstendig plan eller en del av markedsplanen. Den spesifiserer målgrupper(interessenter) og mål for kommunikasjon, virkemidler, tiltak, budskap, timing etc..
- ERM-planen/-programmet som spesifiserer hvordan håndteringen av muligheter/trusler vil bli gjennomført i organisasjonen, og integreres med andre styrings- og overvåkingsaktiviteter og prosesser. Den definerer og formaliserer forpliktelsen for håndtering av muligheter/trusler som det hersker enighet om i organisasjonen, gjennom dokumentet ERM-policy.
| Plan seksjon | Hensikt |
| Bakgrunn og mål | Definere hensikten med planen og stadfeste målsettinger. |
| ERM-organisering, ansvar og funk-sjoner | Spesifisere roller og funksjoner for de ansatte relatert til ERM. |
| ERM-prosess | Spesifisere ERM prosessene som skal finne sted i organisasjonen.Vanligvis vil dette bli gjort ved å vise til en guide for implementering. Men denne seksjonen vil også beskrive enhver modifikasjon som gjøres på bakgrunn av organisasjonens spesielle behov. |
Håndtering av muligheter/trusler i organisasjonen
|
Spesifiserer prosessene for regelmessig overvåking og evaluering, inklusiv tidspunkt og ansvar.Spesifiserer prosessene for regelmessig og unntaksmessig rapportering inklusiv tidspunkt, format og ansvar.Spesifiserer strukturen og lokaliseringen av risikokategoriseringsregisteret, og ansvaret for å vedlikeholde dette.Spesifiserer tidspunkt for hovedevalueringer av muligheter/trusler. |
| Risikokategoriseringsregisteret | Risikokategoriseringsregisteret inneholder nåværende liste med organisasjonens risikoer med prioriteringer. Disse vil være en dynamisk del av planen og kan inkluderes som et vedlegg eller ved referanse til et risikokategoriseringsregister. |
| Integrering mot forretningsmessige og ledelsesmessige prosesser | Spesifiserer hvordan ERM integreres med andre ledelsesmessige oppgaver og prosesser |
| ERM-IT systemer, dokumentasjon og rapportering | Spesifiserer bruk av IT hjelpemidler, standardisert dokumentasjon og rapporter. |
| Kommunikasjon og konsultering | Spesifiserer hvordan saker vedrørende ERM bør/skal kommuniseres til interne og eksterne interessenter og hvordan de ansatte kan hente inn informasjoner om ERM og hvordan organisasjonen bør konsultere sine interessenter. |
Tabel A5-1 Tabellarisk fremstilling av innholdet i en ERM-plan/-programmet.
Prosessen vil gi organisasjonen en grundig selvinnsikt og vil sette ”CRO” i stand til å presentere ledelsen et klart bilde av ERM-prosessens rolle i beskyttelsen av organisasjonen, og gjøre denne mer robust mot risikoer i fremtiden.
En organisasjons vilje, eller evne til å påta seg risiko omtales ofte som dens ”risikoappetitt”. Det er denne ”appetitten” organisasjonen må redegjøre for i sine strategier og styrende dokumenter. ”Risikoappetitten” bør likedan følges av en klar avgrensing i form av ”Risikotoleranse”. Definisjonen av ”risikoappetitt” og ”risikotoleranse”, kan være så enkel eller komplisert som organisasjonen ønsker å lage den. Men ut av de diskusjoner som til syvende og sist skal munne ut i organisasjonens visjoner, strategier og mål, må det altså kunne trekkes noen formelle konklusjoner om i hvilken grad arbeidet med å nå disse målene vil innebære risikoer, og om disse er innenfor de rammer som er akseptable for organisasjonen.
Se forøvrig Enhet A1.6.7 og Enhet A1.6.8 for videre lesning.
En veldefinert risikoappetitt og risikotoleranse vil klart innvirke på organisasjonenes strategier, og må være kommentert og dokumentert i strategidokumenter og underlag som går til styret for godkjenning. Risikoer bør være kommentert både kvantitativt og kvalitativt, så langt dette lar seg gjøre. Organisasjonen bør så raskt som mulig identifisere målbare indikatorer til bruk i den videre oppfølging (”KPI’er”, eller ”Key Performance Indicators”). Som tidligere nevnt vil organisasjonen oppleve ulik grad av problematikk knyttet til å identifisere disse, eller måle og beskrive risikoer avhengig av organisasjonens modenhet og erfaring med det enkelte risikoområde.
Lykkes organisasjonen vil den på denne måten få et klart bilde av hva ledelsen er villig til å satse for å nå de mål som er satt. Dessuten få vite hvor mye organisasjonen kan tåle før det truer organisasjonens eksistens, eller normale virksomhet.
| En godt definert risikoappetitt og risikotoleranse dokumentert i organisasjonens overordnede strategi, tilkjennegir overfor organisasjonen hvor, – og hvordan ledelsen ønsker at ressurser skal anvendes, og vil kunne underbygges og støttes av underliggende detaljerte strategier, forretningsplaner, investeringsplaner og lignende. Dette omtales ofte også som organisasjonens ”risikoprofil”. |
ERM- guidene A og B
Kursguidene kan bestilles fra www.RisikoLedelse.com
eller e-mail: ja-vig@online.no
PRIS:
| Guide A: Kr. 430 322 rikt illustrerte A4-sider, hvorav 57 siders vedlegg |
Guide B: Kr. 480 258 rikt illustrerte A4-sider , hvorav 152 siders vedlegg |
KURSDOKUMENTASJON INNHOLD GUIDE A
Bakgrunn, behov, ERM-systemet og – prosesser
|
FORORD iv 1.1. HVA MENER VI MED RISIKO? 7 2. ENTERPRISE RISK MANAGEMENT – ERM 33 2.1 RM VERSUS ERM 34 3 ORGANISASJONEN OG BEHOVET FOR ERM 81 3.1 KOMMERSIELT DREVNE KRAV 82 4.1 ERM-SYSTEMET (-RAMMEVERKET) 115 5.1 FORMALISERING OG DOKUMENTASJON 123 6. ETABLERING AV KONTEKST FOR ERM 156 6.1 GENERELT 158 7 DEN SYKLISKE KJERNEPROSESSEN / ERM-KJERNEPROSESSEN 195 7.1 GENERELT OM KJERNEPROSESSEN 196 8 HÅNDTERING OG OVERVÅKNING AV RISIKO 234 8.1 IVERKSETTELSEN AV FORESLÅTTE TILTAK 235 9 ERM-SYSTEMEVALUERING OG GJENNOMGANG 251 9.1 ERMSE (ERM SYSTEMEVALUERING) 251 |
Kursguidene kan bestilles fra www.RisikoLedelse.com eller e-mail: ja-vig@online.no
PRIS:
| Guide A: Kr. 430 322 rikt illustrerte A4-sider, hvorav 57 siders vedlegg |
Guide B: Kr. 480 258 rikt illustrerte A4-sider , hvorav 152 siders vedlegg |
Hvis du har noen spørsmål eller ønsker å vite mer om kursguidene Praktisk Enterprise Management (ERM) kan du bruke kontaktmulighetene nedenfor:
VEDLEGGSOVERSIKT GUIDE A
| Vedlegg | Tekst | Guide A | GuideB |
| Vedlegg A | Risikokategoriseringsmodellen | X | |
| Vedlegg B | Risikopolicy i «Vår Organisasjon.» | X | |
| Vedlegg C | Mandat ERM | X | |
| Vedlegg D1 | Eksempler på skjematur for ERM-SystemEvaluering (ERMSE). |
X | |
| Vedlegg D2 | Vurderingskriterier/karakterskala (skala 1-5) for ERMSE. | X | |
| Vedlegg D3 | Spørreskjema A ERMSE | X | |
| Vedlegg D4 | Spørreskjema Del B. ERMSE Eksisterende elementer i ERM-systemet | X | |
| Vedlegg E | Sjekklister/spørsmål | X | |
| Vedlegg F1 | Workshop | X | |
| Vedlegg F2 | Enkelt Risikospørreskjema | X | |
| Vedlegg F3 | Alternativt risikospørreskjema | X | |
| Vedlegg F4 | Risikotiltak | X | |
| Vedlegg F5 | Rapporter | X | |
| Vedlegg F6 | Håndtering og overvåking | X | |
| Vedlegg F7 | Vedlikehold av kontekst | X | |
| Vedlegg G | Nøkkelreferanser/standarder | X | X |
| Vedlegg H Vedlegg I |
ISO 31000:2009 Risikoledelse Ordforklaringer |
X X |
X X |
| Vedlegg J | Litteratur | X | X |
| Vedlegg K1 | Tabeller og figurer i Guide A | X | |
| Vedlegg K2 | Tabeller og figurer i Guide B | X | |
| Vedlegg L1 | Innhold Guide A Bakgrunn, behov, ERM-systemet og – prosesser | X | |
| Vedlegg L2 | Innhold Guide B – Gjennomføring og praktisk iverksettelse | X |
Hvis du har noen spørsmål eller ønsker å vite mer om kursguidene Praktisk Enterprise Management (ERM) kan du bruke kontaktmulighetene nedenfor:
VIG CONSULTING
ORG.NR: 977 505 992
Jan Vig
Daglig leder
__________________
Kirkeveien 35, NO-1710, SARPSBORG
Mobile : +47 414 43 727
e-mail: ja-vig@online.no
Web: www.slowdown.no ,www.intelligence.no , www.risikoledelse.com
Copyright © 2006-2015 VIG CONSULTING







Legg igjen en kommentar