ERM–guiden
Praktisk Enterprise Risk Management(ERM)

Guide B – Gjennomføring og praktisk
iverksettelse
Vår ERM-modell/ Vårt ERM-system/ Vårt ERM-rammeverk i tråd med ISO 31000:2009 Risk Management – Principles and Guidelines

Modul B1 Etablering av kontekst
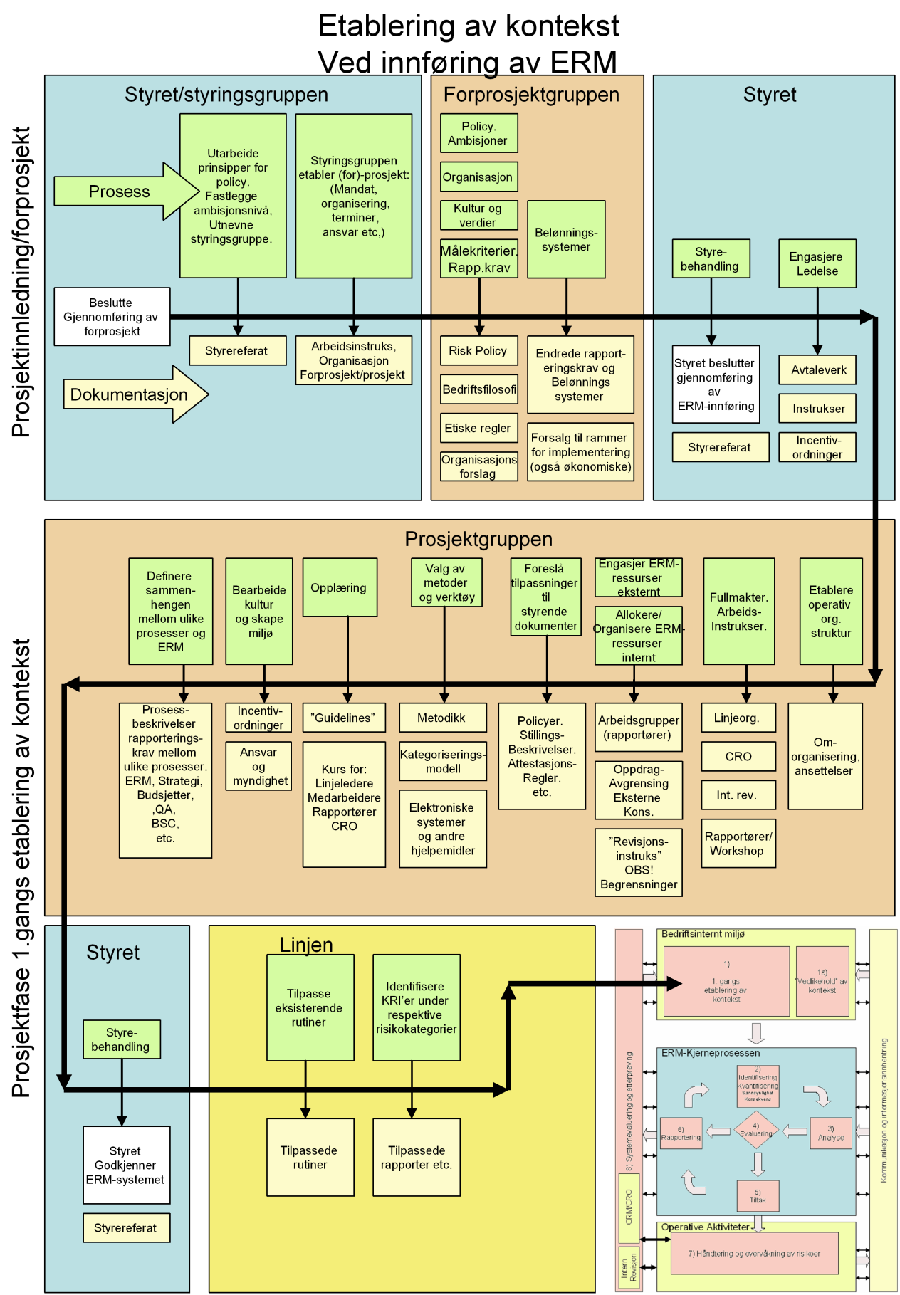
ENHET B1.3 Overblikk over ERM-prosjektet:beskriver hovedelementene i innføringsprosessen som vi bør vurdere å ta med, når vi ønsker å foreta endringer i organisasjonens interne miljø for å gjøre denne i stand til løpende å håndtere et ERM-system. |
Når vi har kommet så langt at vi vurderer innføring av ERM-systemet kan det være greit å skaffe seg et noenlunde overblikk over hvordan innføringsprosessen vil se ut videre. Det er selvfølgelig mange måter å gå frem på og vår fremgangsmåte må derfor betraktes som veiledende. Likevel vil vi kunne finne mange elementer som er så generelle at vi sikker vil kunne benytte dem i vår innføringsprosess.
Innføringsprosessen beskriver hovedelementene vi bør vurdere å ta med, når vi ønsker å foreta endringer i organisasjonens interne miljø for å gjøre denne i stand til løpende å håndtere et ERM-system.Hvordan vi vektlegger de enkelte elementene, vil selvfølgelig avgjøres av organisasjonens modenhet på det enkelte område. Hvem som skal engasjeres i prosessen, vil også kunne variere fra organisasjon til organisasjon. Ikke minst fordi organisasjonenes størrelse vil variere mye. |
Figur B1-1 Overblikk over innføringsprosessen.
Vi har i vårt eksempel sett for oss en middels stor organisasjon og betrakter styret, styringsgruppen, forprosjektgruppen, prosjektgruppen og linjen som separate grupperinger med ulike oppgaver i innføringsprosessen. Gruppene kan selvfølgelig bestå av enkeltindivider som går igjen i flere grupper, men har ulike oppgaver avhengig av hvilken gruppe de arbeider i til enhver tid. Disse må selvfølgelig til enhver tid være seg bevisst hvilken ”hatt” de har på når de arbeider i ulike grupper.
Kursguidene A og B
Kursguidene kan bestilles fra www.RisikoLedelse.com
eller e-mail: ja-vig@online.no
PRIS:
| Guide A: Kr. 430 322 rikt illustrerte A4-sider, hvorav 57 siders vedlegg |
Guide B: Kr. 480 258 rikt illustrerte A4-sider , hvorav 152 siders vedlegg |
KURSDOKUMENTASJON INNHOLD GUIDE B
Gjennomføring og praktisk iverksettelse
|
FORORD iv 1.1 FRA TANKE TIL HANDLING 4 2.1 ”WORKSHOP”-PROSEDYREN 37 3. HÅNDTERING OG OVERVÅKING 78 3.1 OVERVÅKING AV OPPSIDE/NEDSIDE RISIKO 78 4. SYSTEMEVALUERING OG GODKJENNING 84 4.1 CRO/CRM’S KONTROLLER 84 5. KOMMUNIKASJON OG KONSULTASJON 97 5.1 INFORMASJON TIL ERM-SYSTEMET 98 6. VEDLIKEHOLD AV KONTEKST 101 6.1 ERM-PLANEN/-PROGRAMMET 101 7. STIKKORDSREGISTER 104 |
Kursguidene kan bestilles fra www.RisikoLedelse.com eller e-mail: ja-vig@online.no
PRIS:
| Guide A: Kr. 430 322 rikt illustrerte A4-sider, hvorav 57 siders vedlegg |
Guide B: Kr. 480 258 rikt illustrerte A4-sider , hvorav 152 siders vedlegg |
Hvis du har noen spørsmål eller ønsker å vite mer om kursguidene Praktisk Enterprise Management (ERM) kan du bruke kontaktmulighetene nedenfor:
VEDLEGGSOVERSIKT GUIDE B
Hvis du har noen spørsmål eller ønsker å vite mer om kursguidene Praktisk Enterprise Management (ERM) kan du bruke kontaktmulighetene nedenfor:
VIG CONSULTING
ORG.NR: 977 505 992
Jan Vig
Daglig leder
__________________
Kirkeveien 35, NO-1710, SARPSBORG
Mobile : +47 414 43 727
e-mail: ja-vig@online.no
Web: www.slowdown.no ,www.intelligence.no , www.risikoledelse.com
Copyright © 2006-2015 VIG CONSULTING






Legg igjen en kommentar